
医薬品・化粧品製造に関連する気になるカタログにチェックを入れると、まとめてダウンロードいただけます。
品質保証部門のデジタル化とは?課題と対策・製品を解説

目的・課題で絞り込む
カテゴリで絞り込む
医薬品・化粧品製造 |
医薬品原料 |
バイオ医薬 |
医薬品DX |
研究・開発 |
再生医療 |
その他医薬品・化粧品製造 |

計測・検査・品質管理における品質保証部門のデジタル化とは?
各社の製品
絞り込み条件:
▼チェックした製品のカタログをダウンロード
一度にダウンロードできるカタログは20件までです。
【製薬研究開発向け】AI活用実態調査レポート
【医療機器向け】患者情報保護セキュリティ
【製薬向け】AI検索で落ちる原因 分析サービス
【製薬会社向け】閉域環境対応 生成AI導入支援
【製薬向け】閉域環境対応 生成AI導入支援
【製薬向け】閉域環境対応 生成AI導入支援
【遠隔医療向け】患者情報保護セキュリティ
【製薬会社向け】閉域環境対応 生成AI導入支援
【医療機器メーカー向け】介護施設向けセキュリティ
【医療機器メーカー向け】セキュリティ
製薬業向け学術情報管理システム『SAVVY PharmaLi』
SGSジャパン株式会社 基準適合性認証審査サービス
再生医療 導入サービス
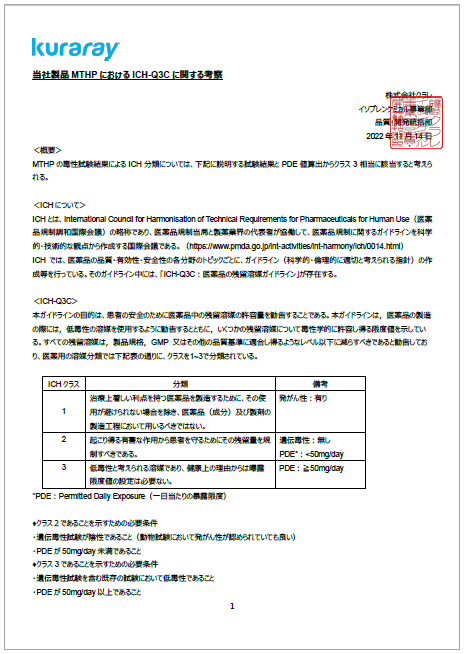
【資料】当社製品MTHPにおけるICH-Q3Cに関する考察
モバイルSFAシステム『ポケットセールス』
【IFS導入事例】プレシジョン・システム・サイエンス株式会社様
GxP品質文書12:eCTD(新薬申請)文書の管理もしたい
近赤外分析計 (NIR) による錠剤の含量均一性試験【技術資料】
ラボ情報管理システム『LabWare LIMS』
配置薬専用 オンライン予約システム『HANAS』
テンプレートツール『UniTemplate』
カールフィッシャー水分計917《電量法、ppm微量水分測定用》
AIを活用 創薬研究を支えるプロットフォームの構築 ※資料進呈
クリニカルアプリケーション『Veeva Vault eTMF』
【イオンクロマトグラフ】歯磨き粉中のフッ化物、リン酸塩他測定
水分気化装置付きサンプルプロセッサ 874《KF水分計用》
MR-Navi統合営業支援クラウド
デジタルマーケティングソリューション
【イオンクロ資料】医薬品中の酢酸塩、塩化物、硫酸塩、クエン酸塩
メディカルマーケターサービス
Veeva Vault Station Manager
第三者監査(製薬・医療機器企業様向け)
バリューコミュニケーション・プラットフォーム『BaseCase』
SOP管理・教育記録をクラウドでシンプルに|Agatha SOP
CSV対応クラウド環境構築・運用サービス
品質イベントと文書管理をクラウドで簡単に|Agatha QMS
製造委託先のGMP監査代行業務
ファイル変換システム『DocShifter』
生産管理システム・Blendjin『品質検査オプション』
医薬品 製造サービス
eCTDサービス
メディカルライティングサービス
品質管理システム『Expert LiMS』

お探しの製品は見つかりませんでした。
1 / 1
計測・検査・品質管理における品質保証部門のデジタル化
計測・検査・品質管理における品質保証部門のデジタル化とは?
医薬品・化粧品製造業界において、製品の安全性と有効性を保証す るために不可欠な計測・検査・品質管理プロセスを、最新のデジタル技術を活用して効率化・高度化することです。これにより、データの一元管理、リアルタイムな状況把握、ヒューマンエラーの削減、トレーサビリティの向上などを実現し、品質保証体制全体の信頼性と生産性を向上させることを目的とします。
課題
紙ベースの記録管理による非効率性
検査記録や測定データが紙媒体で管理されており、検索、集計、分析に多大な時間と労力がかかっています。また、紛失や劣化のリスクも伴います。
属人的な検査・評価プロセス
検査員の経験やスキルに依存した主観的な判断が多く、検査結果のばらつきや再現性の確保が難しい場合があります。標準化された評価基準の適用が困難です。
リアルタイムな品質状況の把握困難
製造ラインや検査工程のリアルタイムな品質データを一元的に把握する仕組みがなく、問題発生時の迅速な対応や原因究明が遅れることがあります。
トレーサビリティの限界
製品の原材料から最終製品に至るまでの品質に関する履歴を追跡する際に、紙ベースの記録では限界があり、迅速かつ正確なトレーサビリティの確保が難しい場合があります。
対策
電子記録・電子署名システムの導入
紙媒体での記 録を電子化し、データの入力、保管、検索、承認プロセスをシステム上で行います。これにより、効率化、検索性の向上、紛失リスクの低減を実現します。
自動計測・画像認識技術の活用
AIや画像認識技術を用いた自動検査システムを導入し、客観的かつ高精度な検査を実現します。これにより、検査員の負担軽減と検査精度の均一化を図ります。
IoTセンサーとデータ統合プラットフォームの活用
製造ラインや検査機器にIoTセンサーを設置し、リアルタイムなデータを収集・統合プラットフォームで一元管理します。これにより、品質状況の可視化と迅速な異常検知を可能にします。
LIMS(試験所情報管理システム)の導入
試験・検査のサンプル管理、分析結果の記録、進捗管理、データ分析などを一元管理するシステムを導入します。これにより、トレーサビリティの強化とデータの一貫性を確保します。
対策に役立つ製品例
電子記録管理システム
医薬品・化粧品製造におけるGxP規制に対応した電子記録の作成、管理、保管を可能にし、紙ベースの記録管理における非効率性とリスクを解消します。
自動外観検査装置
高解像度カメラと画像解析AIにより、製品の外観不良を自動で検出し、属人的な検査プロセスを標準化・高精度化します。
製造実行システム(MES)
製造ラインの稼働状況、品質データ、作業員の操作ログなどをリアルタイムに収集・分析し、品質状況の可視化と迅速な問題対応を支援します。
試験所情報管理システム(LIMS)
試験・検査の計画から結果報告までの一連のプロセスを管理し、データの整合性、トレーサビリティ、コンプライアンス遵守を強化します。
⭐今週のピックアップ

読み込み中







































