
製造業設計ITソリューションに関連する気になるカタログにチェックを入れると、まとめてダウンロードいただけます。
解析結果の設計部門連携とは?課題と対策・製品を解説
目的・課題で絞り込む
カテゴリで絞り込む
3次元測定 |
CAD&PLM/PDM |
CAE |
CAM |
SCM・ERP・生産管理システム |
XR |
図面管理・文書管理 |
設計アウトソーシング |
その他製造業設計ITソリューション |

解析・検証における解析結果の設計部門連携とは?
各社の製品
絞り込み条件:
▼チェックした製品のカタログをダウンロード
一度にダウンロードできるカタログは20件までです。
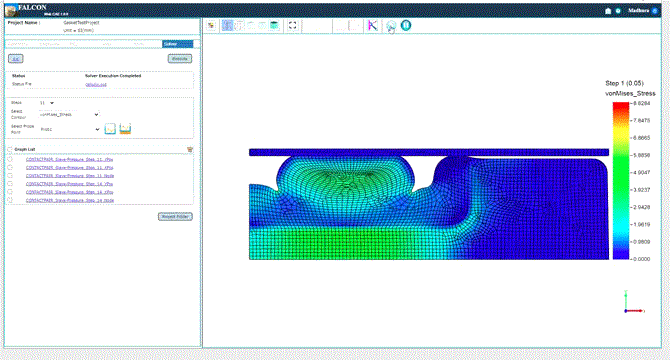
webFalcon は WEBベースの CAE アプリケーション開発を短期間で実現するフレームワーク、2D/3D に対応しています。
既に標準的なFEMソルバーは含まれておりますが 連携させるソルバーは変更可能。
一連の CAE 処理がWEB上で行えるようになり、これをクラウドサーバー上で運用すれば ソルバーやプリポストなどのシステムリソースを多人数で共有できるようになるメリットがあります。
スートラシステムズは webFalconを使って WEB上で実現できるCAEシステムを短期間・低コストで開発いたします。
webFalcon: WEB版プリポストフレームワーク
当製品は、アプリケーションモデルを配信するためのライセンスです。
ユーザ数は無制限で、アカウントがあれば当製品にアップロードされている
アプリケーションモデルの一覧をいつでも閲覧することが可能。
また、アプリケーションモデルを利用することにより、複数のグラフィックス
などの解析結果を一括表示して一望したり、外部Java/Cライブラリの
取り込みによるレガシーコードの再利用などが可能です。
【特長】
■ユーザ数は無制限
■アプリケーションモデルの一覧をいつでも閲覧することが可能
■LinuxやmacOS(Mac OS X)にも対応
※詳しくはPDF資料をご覧いただくか、お気軽にお問い合わせください。
COMSOL Server
『POSTFLOW』は、簡単に効率よく伝わりやすい報告書を作成することを
目的に作られた、CAE・CFDエンジニアのためのソフトウェアです。
水の流れや固体に加わる力のシミュレーション結果を活用し、
シームレスな流れと簡単操作でPost処理から報告書作成まで支援します。
アニメ作成・グラフ出力・報告書に自動貼り付けといったメイン3つの
機能を1つのソフトで実現します。
【選ばれる理由】
■豊富な機能
■導入しやすい体制
■簡単な操作性
■安心のサポート
※詳しくはPDF資料をご覧いただくか、お気軽にお問い合わせ下さい。
報告書作成ソフト『POSTFLOW』
「みたれぽ」は、“こんなコトやってみた!”をコンセプトに、様々な製品を使用してどんなことができるかをご紹介していくシリーズです。
システムクリエイトが取り扱う幅広い製品ジャンルから、毎回ちょっとしたお役立ち情報をお届けします。
Vol.15のテーマは「強度を維持して軽量化する内部ラティスを作成してみた!」。
今回は「解析による3Dプリントモデルの強度維持&軽量化」の第1弾として、CAEによる応力解析→モデル+インフィルのプリントデータを作成しました。
初めに、荷重が掛かるフック状モデルを「ANSYS Discovery」で解析。
その後、負荷の強い部分とそうでない部分で充填率を変更し、強度と軽量化のちょうどいいバランスがとれたデータ作成に挑戦しています。
「充填率ってこんなに必要?造形時間も材料コストもバカにならない!」
「とはいえ、どこまで軽量化してもいいのかわからない」
など、熱融解方式3Dプリンタユーザーなら一度は悩む“強度と軽量化の両立”ができるのかを、実際の解析内容や技術担当者のコメントとともに解説いたします!
※下記ボタンより資料をダウンロード頂けます。
みたれぽ[15] 強度維持&軽量化の内部ラティスを作成してみた!
CAEではメッシュサイズが細かいほど解析精度が高くなると言われています。
しかし、境界条件やモデル形状によっては細かすぎるメッシュは逆に解析精度を
下げる要因となる時もあります。それが「特異点」と呼ばれる存在です。
モデル上でコーナーRがゼロあるいは微小Rのエリアに発生しやすいです。
メッシュサイズを小さくしていって応力がどんどん増加する場合はこの
「特異点」を疑った方が良いです。
そのため、コーナーRがゼロの場所の最大応力で判断せずに、少しオフセット
した場所の応力で評価を行い、また、可能であればコーナーRゼロの個所に
十分な大きさのコーナーRを追加して再解析を実施した方が良いでしょう。
※詳しくは関連リンクをご覧いただくか、お気軽にお問い合わせ下さい。
CAE:メッシュサイズと特異点の存在
弊社は製造業のお客様を主として数多くの受託解析、CAEコンサルティングを行っています。CAEだけでなくCAD/CAM/PLMの技術支援も多くの実績をもち設計業務を熟知したエンジニアが対応します。設計デザインを長年支えたノウハウで設計者の立場から、解析条件の設定や解析手法といった解析のやり方から効率的に実施する方法といった業務からお手伝いいたします。
このようなお客様はぜひご相談ください。
・CAE解析を行ってみたいが技術者がいない。
・多くの物品を解析する必要がありコストを抑えて早く解析したい。
・解析はしてみたが結果の妥当性を確認したい。
・初めて解析する部品で、どのような条件で解析するべきか知りたい など。
各CAE解析の種類(下記以外もご相談ください)
・構造解析(性的応力解析/非線形応力解析):荷重を加えた際のひずみや応力の解析
・振動モード解析:外部からの振動を受けた際の影響を解析
・座屈解析:長細い部材に圧縮荷重を加えた際の変形を解析
・熱伝導解析/熱応力解析:熱荷重による膨張や収縮の変形や応力の解析
設計コスト削減・期間短縮『CAE受託解析サービス』

お探しの製品は見つかりませんでした。
1 / 1
解析・検証における解析結果の設計部門連携
解析・検証における解析結果の設計部門連携とは?
製造業における設計プロセスでは、製品の性能や安全性を確保するために、様々な解析・検証が行われます。これらの解析・検証で得られた結果を、設計部門と効果的に連携させることで、設計の早期改善や手戻りの削減、製品品質の向上を目指します。これは、設計思想と実際の性能との乖離を最小限に抑え、より競争力のある製品開発を実現するための重要な取り組みです。
課題
解析結果の形式・粒度の不一致
解析部門と設計部門で、解析結果のデータ形式や情報の粒度が異なり、設計者が結果を理解・活用しにくい状況が発生しています。
情報伝達の遅延・漏れ
解析結果の共有がタイムリーに行われず、設計変更のタイミングを逸したり、重要な情報が設計者に伝わらないリスクがあります。
設計者による解析結果の解釈のばらつき
専門性の高い解析結果を、設計者が自身の経験や知識に基づいて解釈するため、意図しない設計判断につながる可能性があります。
過去の解析データの活用不足
過去の解析結果が体系的に管理・活用されておらず、類似設計における知見や教訓を活かせないまま、同じ課題に直面することがあります。
対策
共通データフォーマットの導入
解析結果を設計部門が直接利用できる共通のデータフォーマットで出力・共有する仕組みを構築します。
リアルタイム共有プラットフォームの活用
解析結果を即座に設計部門へ通知し、進捗状況を可視化できる共有プラットフォームを導入します。
解析結果の標準化されたレポート作成
設計者が理解しやすいように、解析結果の要約、影響、推奨事項などを盛り込んだ標準レポートを作成します。
ナレッジマネジメントシステムの構築
過去の解析データや設計変更履歴を蓄積・検索可能にし、設計者が容易に参照できるシステムを整備します。
対策に役立つ製品例
統合設計・解析システム
設計データと解析データを一元管理し、シームレスな連携を可能にするため、情報共有の遅延や形式の不一致を解消します。
クラウドベースのデータ共有・コラボレーションツール
解析結果をリアルタイムで共有し、設計者との円滑なコミュニケーションを促進することで、情報伝達の遅延や漏れを防ぎます。
AIを活用した解析結果可視化・自動レポート生成ツール
複雑な解析結果を直感的に理解できる形式で提示し、標準化されたレポートを自動生成することで、設計者による解釈のばらつきを抑制します。
PLM(製品ライフサイクル管理)システム
設計、解析、製造など、製品開発に関わる全ての情報を一元管理し、過去のデータを容易に検索・活用できるため、ナレッジマネジメントを強化します。




![みたれぽ[15] 強度維持&軽量化の内部ラティスを作成してみた!](https://image.mono.ipros.com/public/product/image/ef6/2000617825/IPROS78427416894956826713.jpeg)

