
情報セキュリティ対策に関連する気になるカタログにチェックを入れると、まとめてダウンロードいただけます。
多層防御の実現とは?課題と対策・製品を解説
目的・課題で絞り込む
カテゴリで絞り込む
IT資産管理製品 |
エンドポイント保護 |
セキュリティサービス |
ネットワーク保護 |
詐称・改ざん対策 |
セキュリティ製品 |

外部要因における多層防御の実現とは?
各社の製品
絞り込み条件:
▼チェックした製品のカタログをダウンロード
一度にダウンロードできるカタログは20件までです。
ABBのCyber Security Workplaceは、セキュリティに関する
脅威の分析と防御を自動化するシステムです。
シンプルで直感的なUIにより、すべてのセキュリティコントロールを
統合的に表示。
当システムにて簡単にサイバーセキュリティの脅威が生産に及ぼすリスクの
80~90%を削減することができます。
【特長】
■シンプルで直感的なユーザーインターフェース
■柔軟かつカスタマイズ可能な設計
■複数のセキュリティコンソール不要
■セキュリティプログラムに合わせて拡張可能な設計
※詳しくはPDF資料をご覧いただくか、お気軽にお問い合わせ下さい。
Cyber Security Workplace
【社内のインターネット環境で不安は残りませんか?】
・これまでウイルスソフトなどを端末に導入してきたが、台数が増えると管理が大変で費用も掛かる
・ファイアウォールなどのネットワークセキュリティ導入もしてきたが、今後色々と増え続けるとコスト的に厳しい
・とはいえ、対策を取らずにウイルス感染などの被害に遭うのはもっと困るので、すぐに何とかしたい
◢この1台があれば、残りの不安を一気に解消できます!◤
SG-ONEの特徴
1.ルーターにつないで5分!すぐに導入!
→コンパクトな筐体をルータにつないで5分後には設置完了。お客様での複雑な設定作業は一切なし
2.これ1台で色々と守れる!オールインワンセキュリティ!
→アンチウィルス、ファイアウォール、IPSをはじめ、複数の強力なセキュリティ機能がインターネットの入り口で防御
3.PCの接続台数無制限!将来端末が増えても追加料金ナシ!
→SG-ONEなら、接続される端末の台数に限りはありません。スマホやタブレット、そしてネットワークカメラや複合機などのIoT機器もOK
手のひらサイズのオールインワンセキュリティ「SG-ONE」
サイバーセキュリティ戦略から技術プロジェクトに至るまで、産業用
制御システム(ICS)のセオリーを実践に移すのは容易ではありません。
IEC 62443規格および関連文献を全て網羅することはできませんが、
当資料ではIEC 62443の重要点をまとめ、サイバーセキュリティ管理
システム(CSMS)開発に有益な提言を行います。
さらに、IEC 62443コンプライアンス に役立つ、製品および企業の認証の
重要性についても説明します。
【掲載内容(一部)】
■概要
■要約
■はじめに
■経営陣のサポート
■重要な資産
※詳しくはPDF資料をご覧いただくか、お気軽にお問い合わせ下さい。
IEC 62443に適合するための実践的アプローチ
『NISG(Neusoft Integrated Security Gateway) 3000』は、優れた
セキュリティ対策をコンパクトなボディに搭載 し、インターネットの脅威から
企業のオフィスを守る統合脅威管理アプライアンス(UTM)です。
サーバ、クライアントを保護するだけでなく、統合的な管理機能を提供します。
【特長】
■簡単:管理し易いUTM
■国内仕様:日本市場を意識した専用設計
■高性能:最高級のアプリケーション識別性能・最速レベルの新規接続スピード
※詳しくはPDFをダウンロードしていただくか、お気軽にお問い合わせください。
統合脅威管理アプライアンス(UTM)『NISG 3000』
当社では、情報セキュリティの「あるべき姿」を明確化する
『セキュリティ診断サービス』と、適切な情報セキュリティを安定的に
運用いただく『セキュリティ継続支援サービス』を提供しております。
セキュリティ対策を行う際、収益性と利便性に多大な悪影響を出さない
ためには、それらを考慮した上でバランスよく実施することが重要です。
まずは、当社で診断してみませんか。
【当社が提供するサービス】
■セキュリティ診断サービス
・セキュリティ要件の検討
・現状の確認
・改善ポイントの明確化
・対応アプローチの検討
■セキュリティ継続支援サービス
・セキュリティ情報の提供/評価
・脆弱性診断
・CSIRT構築支援
・インシデント対応支援
※詳しくはPDFをダウンロードして頂くか、お気軽にお問合せください。
セキュリティコンサルティング
『FOX-IT社 データダイオード』は、電気・ガス・上下水道など
産業制御システムのセキュリティに活躍するネットワークデバイスです。
ダイオードの一方向(片方)通信という特長を生かし、
サイバー攻撃を物理的に遮断。産業制御システムを守ります。
さらに「メタデフェンダーキオスク」端末を使用することで、
高精度なウィルスチェックを実行。
外部メディアを接続する際にも、安全なデータの持ち込みが可能です。
【特長】
■セキュリティの維持管理が不要
■NERC CIP準拠、CC EAL 7+認証など、世界基準の認証セキュリティを取得
<危機管理産業展2017に出展!>
日時:2017年10月11日(水)~10月13日(金) 10:00〜17:00
会場:東京ビッグサイト 西ホール・会議棟(ブース番号:1J05)
※当日はデータダイオード、入退室管理システムなどを多数展示いたします。
ネットワークセキュリティ『FOX-IT社 データダイオード』
ゲートウェイセキュリティー『Check Point』は、インターネット接続から
VPN接続まで強固なセキュリティを実現します。
詐欺サイト、ランサムウェアー、不正侵入など、日々進化する
ウィルスに対し、低コストで簡単に運用が可能。
専門知識も不要です。
【セキュリティー管理】
■アンチウィルス
■ファイアーウォール
■IPS(不正侵入防止)
■URLフィルタリング
■アンチボット
■アプリケーションコントロール
※詳しくはPDFをダウンロードして頂くか、お気軽にお問合せください。
ゲートウェイセキュリティー『Check Point』
いまやサイバー攻撃は「情報漏洩」ではなく「経営・操業停止」狙い
マルウェアの自動生成やフィッシングの高精度化が進み、攻撃は人間の思考速度を超えて展開されます。
ファイヤーウォール,VPN,ゲートウェイ、 ウィルスチェックやアクセス認証のソフト、これらが何処まで追いつくか
メンテは大変,実態は…
ある調査では侵入を受けてから気付くまでに平均349日 実は既に浸透を。実害が出るかは侵入者次第。対処を人間が思考している間に…
人間対人間の時代は終焉を迎え、マシン対マシンの時代に突入しています
基幹インフラ,生産設備,IoTデータ収集,SYS-LOGチェック、不要な通信を確実に止める仕組みが欠かせません。
守るべき情報資産内からマルウェアが外部と行う通信「出口」を遮断し出させない仕組みも大事です。
OWCDは通信を一方向物理的に遮断することで、外部からの侵入もしくは外部への持ち出しを無くします。
ソフトウェア制御では防ぎきれない“ゼロトラストの壁”を、ハードウェアで実現します。
多層防御への活用が急増中
関連リンク先↓↓↓に解説動画あるよ! 本技術は三菱重工業株式会社の特許です。
データダイオード一方向通信制限装置「OWCD」コアを守ろう!
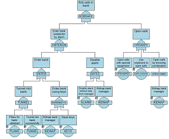
自動運転への関心の高まりと共に車載システムの複雑化が予想され、
安全要求のみならず、セキュリティの評価も必要となってきています。
欧州では既にセキュリティ評価も安全評価と平行して実施されており、
セキュリティの評価を実施する手法としてアタックツリーが存在します。
Isograph社(UK)の提供するセキュリティ脅威分析ツールAttack Treeは
ソフトウェアにおけるセキュリティの脆弱性評価を支援するツールです。
例えば、下記の表現が可能となります。
・攻撃がどのように成功するかを視覚的に表現
・どの攻撃が最も成功の可能性が高いかを確率分布で表現
更に、
・アタッカーにとって最も低コストで成功確率の高い方法
・攻撃実行の難易度や特殊な機器が必要か
等を指標として表すことも可能です。
セキュリティ評価は自動車の安全性に直結する要素です。
Attack Treeで求めた脅威に対する確率を機能安全のFault Treeの中で
参照することで安全と脅威の両方を考慮した評価が可能となります。
セキュリティ脅威分析ツール『Attack Tree』
SBSホールディングス株式会社様では、グループ全体のエンドポイント対策として
パターンマッチングによるシグニチャベースのEPPを活用してきましたが
2017年にランサムウェアによる大規模なセキュリティインシデントを経験したことで
グループ全体としてこれまで以上に強固なセキュリティ対策が求められていました。
そこで出会ったのが、EPPとEDRの機能を兼ね備えた「SentinelOne Endpoint
Protection Platform」でした。
インシデント発生時のビジネス機会損失のリスク軽減に大きく貢献。以前はEPPや
資産管理系のログなどから調査し、状況を把握するだけでも1日以上の時間を
かけていましたが、マネージドサービスも含めて状況把握がすぐに実施できるように
なりました。
【導入前の課題】
■パターンマッチングでのEPPでは新しいマルウェア対策として不十分
■EPPとEDR双方を運用することによる管理負担増やコスト増を懸念
■グレーゾーン判定への対応など効率的に運用管理できる環境が必要
※詳しくはPDF資料をご覧いただくか、お気軽にお問い合わせ下さい。
SentinelOne導入事例 SBSホールディングス株式会社様
『SCT SECURE SWAT』は、Webアプリケーションを自動および手動診断の特性を
生かしてくまなく診断する監視型Webアプリケーション年間診断サービスです。
自動診断の網羅性と手動診断の柔軟性を両立。
頻繁な改修やアップデートも自動検知して診断します。
また、当社は、スマートフォンアプリ脆弱性診断サービスの
「SCT SECURE モバイルアプリ診断サービス」もご用意しております。
【SCT SECURE SWATの特長】
■Webアプリケーションを自動および手動診断の特性を生かしてくまなく診断
■自動診断の網羅性と手動診断の柔軟性を両立
■頻繁な改修やアップデートも自動検知して診断
■クリティカルなWebアプリケーションの継続的な脆弱性監視に好適
■診断結果は、専用ポータルからリアルタイムに確認できる
※詳しくはPDF資料をご覧いただくか、お気軽にお問い合わせ下さい。
監視型診断ソリューション『SCT SECURE SWAT』
「VPNについて」は、VPNの仕組みの分かりやすい図解や、活用についての解説などを掲載しています。
【技術資料 掲載内容(一部を紹介)】
■導入のための生産管理プロジェクトの進め方
■新システムを入れる前の現状分析
■個別受注生産型、生産管理システム選択のアドバイス
■機能比較は意味がない (新システム導入のアドバイス)
など、全29ページの技術資料です。
※「導 入のための生産管理プロジェクトの進め方」は、技術資料:システム導入ワンポイントアドバイスをご覧下さい。
【基礎知識】VPNについて(環境)
当サービスは、セキュリティ専門アナリストがお客様のセキュリティデバイスを
監視し、検出したインシデントに早期対処することで、より重大なインシデントの
発生を防ぎます。
SOCオペレーターが、当サービスの窓口機能として、ご質問やご依頼に対応。
"運用の専門人材不在による一部社員への負担増・専門人材の採用リスク"などの
EDR導入 の課題を解決します。
【特長】
<EDR>
■早期発見、被害を封じ込めに重点をおいた製品
■企業にとっての致命傷を避ける事ができる
<SOC>
■EDR導入時の不安課題を解消
■EDRが検知したアラートを監視
■お客様に降りかかるセキュリティリスクを低減
※詳しくはPDF資料をご覧いただくか、お気軽にお問い合わせ下さい。
EDR+SOC
ネットワーク環境は常 に不正アクセスやクラッキング・ウイルスを用いた
攻撃など、さまざまな脅威にさらされています。
当社では、そのような脅威からネットワークを守るため、UTM・
エンドポイント製品の導入支援・Wi-Fi認証等様々なソリューションで、
お客様のご要望に沿うネットワークセキュリティを実現します。
【特長】
■UTM・エンドポイント製品の導入支援・Wi-Fi認証等様々なソリューション
■お客様のご要望に沿うネットワークセキュリティを実現
※詳しくはPDF資料をご覧いただくか、お気軽にお問い合わせ下さい。
【エンジニアリング&ソリューション】セキュリティ
当社のマネージドセキュリティサービスでは、企業のセキュリティ、ネットワークの課題解決と、対策に必要な機器、運用・保守、技術サポートまでワンストップで提供し、企業におけるセキュリティ対策を実現。
★4月ウェビナー
4/13開催:【情シス担当必見】セキュリティ事故につながるネットワーク機器の脆弱性!<その最善の対策とは?>」~新サービスVario マネージドLAN / Wi-Fiで一気に解決~
ランサムウェア・Emotetなどのサイバー攻撃からネットワークを守る情報システム担当者の運用負荷の軽減と、専門家による社内LANのマネージドセキュリティサービスについて解説
↓申込先↓
https://webinar.variosecure.net
4/20開催:「サイバー攻撃対策に何が必要か、どう選ぶか、中小企業必見のセキュリティ対策とは」も受付中。
【特長】
■network securityの冗長化課題を解決
■ゲートウェイセキュリティを提供
■IPv4, IPv6両環境に対応したサービス
■自社開発の機器、監視システムによる一貫サービス
■クラウド環境や仮想マシンへの対策
マネージメントセキュリティサービス















